ホーム > 組織でさがす > 健康医療福祉部 > 上北保健所 > 自動車による営業における相互乗り入れの開始について
更新日付:2025年12月25日 上北保健所
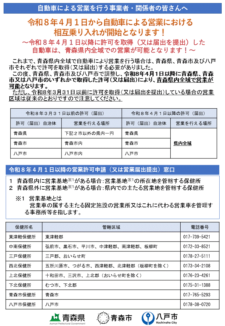
自動車による営業における相互乗り入れの開始について
これまで、青森県全域で自動車により営業を行う場合は、青森県、青森市及び八戸市それぞれで許可を取得(又は届出)する必要がありました。この度、青森県、青森市及び八戸市で調整し、令和8年4月1月以降に青森県、青森市又は八戸市のいずれかで取得した許可(又は届出)により、青森県内全域で営業が可能となります。
ただし、令和8年3月31日以前に許可を取得(又は届出を提出)している場合の営業区域は従来のとおりですので注意してください。
詳しくは、県保健衛生課のページをご覧ください。
ただし、令和8年3月31日以前に許可を取得(又は届出を提出)している場合の営業区域は従来のとおりですので注意してください。
詳しくは、県保健衛生課のページをご覧ください。




